Introducción

Desde mediados del siglo XX varios gobiernos nacionales comenzaron a establecer políticas de integración de los pueblos indígenas con las que pretendían incorporarlos a la población nacional conforme al paradigma de asimilación.1 Sin embargo, el movimiento indígena latinoamericano refutó los proyectos de integración y asimilación étnica, aportó la base teórica para combatir tal paradigma y fundamentó el nuevo paradigma de los gobiernos comunitarios. En la Declaración de Quito de 1990 los pueblos indígenas establecieron lo siguiente:

Ahora estamos plenamente conscientes de que nuestra liberación definitiva sólo puede expresarse como pleno ejercicio de nuestra autodeterminación. […] Debemos garantizar las condiciones necesarias que permitan su ejercicio pleno y éste debe expresarse a su vez, como plena autonomía para nuestros pueblos. Sin gobierno indio y sin control de nuestros territorios no puede existir autonomía (Ordóñez, 1993:144).

Dentro de este debate, las comunidades indígenas han levantado la voz para señalar la necesidad de ratificar la “propia humanidad y de las capacidades como sujeto de una colectividad, y de las personas que la conforman” (García, 2013:42).

En este marco es necesario identificar las instituciones presentes en las comunidades indígenas y los elementos que soportan el reclamo de la autonomía indígena. Con esta idea mostraremos un tipo de liderazgo presente en las comunidades indígenas tsotsiles que constituye un ejemplo de la capacidad de los grupos indígenas como sujetos colectivos.

Hay suficiente evidencia sobre la influencia de la cultura en el liderazgo en diferentes escenarios (Morris y Pavett, 1992; Nader y Castro, 2009), de allí que se hayan desarrollado metodologías específicas para evaluar el peso de la cultura en los estilos de liderazgo (Hofstede, 1980; House et al., 2004). El mayor interés académico de los estudios de este tipo lo encontramos en torno a las organizaciones productivas (Morris y Pavett, 1992; Palrecha, Spangler y Yammarino, 2012; Naranjo y Calderón, 2015; Escandon y Hurtado, 2016; Cienfuegos et al., 2016; Álava, Domínguez y Francés, 2016; Howell et al., 2007). Sin embargo, la investigación sobre liderazgo en organizaciones comunitarias autónomas y en contextos indígenas es muy escasa (Rojas, 2013; Zhang et al., 2012) y, en muchos de los casos, lo escrito no son artículos científicos. Por tanto, es necesario el desarrollo de teorías desde la concepción de los contextos locales, en particular indígenas, y con los conceptos propios de ellos “para explicar el impacto de un contexto particular en las prácticas de liderazgo y para ayudar a los líderes a ser más efectivos” (Zhang et al., 2012:1065).

Respecto a los estilos de liderazgo que se han desarrollado en entornos indígenas podemos encontrar diversas aproximaciones. En el contexto chino se ha descrito un liderazgo diferente al reportado en Occidente, el cual los investigadores han denominado liderazgo paternalista, que está caracterizado por tres rasgos principales: autoritarismo, benevolencia y virtud moral (Cheng et al., 2004). Otro tipo de liderazgo que puede asociarse al contexto indígena es el colectivo, en el que diversas personas rotan de manera temporal los roles (Contractor et al., 2012). Otro sería el liderazgo asociativo, en el que las acciones del líder buscan el interés del grupo y sus decisiones deben reflejar las disposiciones colectivas (Casado y Gómez, 2010). Además de los estilos de liderazgo desarrollados en la literatura, existen estudios que establecen una gama de cualidades que permiten diferenciar una cultura de otra, tal como los rasgos individualista y colectivista (Ortiz, 2010; Cienfuegos et al., 2016).

En la literatura encontramos también el liderazgo comunitario, que se aborda desde dos perspectivas; por un lado, aquella en la que los líderes comunitarios participan como voluntarios en sus comunidades con el afán de lograr un cambio social, y que se caracteriza porque los líderes son altruistas, sociales y voluntarios para emprender acciones en favor de su comunidad (Bono, Shen y Snyder, 2010; Rojas, 2013). La otra perspectiva se ha desarrollado desde la psicología comunitaria como respuesta a los problemas sociales en América Latina (Montero, 2010). El liderazgo comunitario surge en contextos locales (Rojas, 2013), se legitima en las asambleas comunitarias y se caracteriza por no ser autoritario y por representar y defender a la comunidad y sus proyectos (Montero, 2006; Rojas, 2013). En el liderazgo comunitario se identifican dos tipos de líderes: el transformador y el altruista. El líder transformador posee un intenso componente afectivo y es motivador, con una gran capacidad para movilizar a las personas de su área de influencia. Por otra parte, el líder altruista considera su trabajo como un placer y una pasión, excediendo lo esperado o lo exigido, y posee un profundo respeto del “otro” por su simple condición humana (Montero, 2006).

En México, Toledo et al. (2001) reportaron 39 regiones indígenas, cada una con un proceso social diferente en tiempo y espacio. En las distintas regiones indígenas existen liderazgos locales; sin embargo, son pocos los estudios que tratan sobre las características y el origen del liderazgo local indígena. Por tanto, no es posible saber si el liderazgo que se presenta en las regiones indígenas se ajusta a lo que en la literatura se conoce como líder transformador o altruista, o si es un liderazgo local diferente.

En Chiapas, México, el Ejército Zapatista de Liberación Nacional (EZLN), tras su levantamiento armado en 1994, presentó un modelo ético y de política denominado “mandar obedeciendo” (García, 2013). Este modelo presenta un liderazgo particular que denominaremos “liderazgo mandar obedeciendo”. Dussel menciona en este sentido que la autoridad: “es elegid[a] para ejercer delegadamente el poder de la comunidad; debe hacerlo en función de las exigencias, reivindicaciones [y] necesidades de la comunidad” (Dussel, 2006: 36). Por tanto, el líder no puede actuar como “fuente de soberanía y autoridad”, sino como delegado en favor de la comunidad. Por sus características, este tipo de liderazgo está fuertemente enraizado en la concepción de un poder repartido entre todos los miembros de la comunidad (Lenkersdorf, 2005), y la concepción del obedecer implica que el líder “para dirigir bien debe apropiarse, hacer suyo lo consensado por el conjunto de la representación comunitaria” (Paoli, 2003:160). Los conceptos “nosotros” y “obedecer” son concepciones que tienen interpretaciones particulares en el contexto de las lenguas mayas (Paoli, 2003; Lenkersdorf, 2005).

A pesar de la amplia documentación que existe sobre el movimiento zapatista en la que se menciona que el modelo de política mandar obedeciendo proviene de las comunidades indígenas, no existe un documento que desde la concepción de los actores y como evidencia científica describa y defina qué es el liderazgo mandar obedeciendo, los rasgos del líder y su función en las organizaciones indígenas, lo cual fundamentaría un liderazgo local en las comunidades indígenas en Chiapas.

Para indagar en liderazgos locales, Zhang y colaboradores proponen desarrollar metodologías que capturen de manera íntegra los conceptos e implicaciones del liderazgo local y que permitan: “1) generar nuevas historias locales de liderazgo, 2) desarrollar teorías rigurosas y relevantes basadas en hallazgos indígenas y 3) identificar la singularidad de las teorías indígenas desarrolladas al compararlas con las teorías desarrolladas en el contexto occidental” (Zhang et al., 2012:1066). Para ello especifican que un buen diseño debe considerar tres aspectos: determinar cómo se desarrollan los líderes locales en su contexto, el rol que desempeñan en la comunidad y, finalmente, es necesario hacer comparaciones para determinar si se trata de un fenómeno único.

Con base en lo anterior, este documento tiene como objetivo explorar la cultura indígena tsotsil de la comunidad de Santa Marta, municipio de Chenalhó, para describir y definir el tipo de liderazgo que existe en esta comunidad, cuáles son sus características, en qué se fundamenta y su función en el sistema de organización indígena.

Entender la función de los líderes de esta comunidad permite fortalecer la concepción de los liderazgos comunitarios locales y reconocer las capacidades de las comunidades indígenas para la autodeterminación. Pretendemos con ello aportar elementos que visibilicen los sistemas de organización indígena como ejes para la autodeterminación. Además, también aspiramos a que los conceptos y las categorías del mundo indígena logren permear el conocimiento científico respecto al liderazgo, ya que la ciencia en muchas ocasiones ha nulificado, de forma consciente o inconsciente, los aportes de los pueblos indígenas.

La comunidad estudiada

Santa Marta se localiza en el municipio de Chenalhó, en la región V Altos Tsotsil-Tseltal,2 ocupa una extensión de 3778.70 hectáreas3 y se encuentra bajo la legislación que reglamenta jurídicamente los bienes comunales de las comunidades rurales indígenas. El primer registro que existe de la comunidad se remonta al año 1550, en el documento Magdalena Probanza, en el cual figura como Santa Marta Yolotepec, y donde consta que fue establecida por frailes dominicos como centro rector de nueve pueblos (Casanova, 1998). Asimismo, existe evidencia de que esta comunidad ya existía en épocas anteriores a la Colonia (Calnek, 1970, en Burguete, 2007)

El 11 de diciembre de 1882, el Gobierno del Estado de Chiapas organizó por decreto el estado en doce departamentos con 124 municipalidades, donde Santa Marta figura con el rango de municipio (INEGI, 1997). Posteriormente, en la Constitución de Chiapas de 1921 se eliminó la mitad de las municipalidades creadas en 1882, y Santa Marta fue degradada al estatus de agencia municipal de Chenalhó4 (Burguete, 2008). En 1999 se realizó una nueva delimitación municipal que dejó fraccionado el territorio de la comunidad en cuatro municipios. A finales del año 2000, Santa Marta gestionó la remunicipalización sin lograrlo debido a que la comisión encargada no presentó la documentación necesaria en los plazos oficiales, que estaban marcados por la coyuntura política de cambio de administración estatal,5 por lo que en la actualidad la comunidad de Santa Marta6 sigue perteneciendo administrativamente al municipio de Chenalhó.

La localidad se asienta en una zona montañosa con multitud de fallas geológicas y altitudes que oscilan entre los 800 y los 2200 metros sobre el nivel del mar. El área de cultivo de café en Santa Marta se encuentra entre los 850 y los 1600 metros sobre el nivel del mar.

En 1998, con el acompañamiento de El Colegio de la Frontera Sur (ECOSUR), se constituyó formalmente la Sociedad Cooperativa de Productores Agropecuarios de Santa Marta S.C. de R.L., con 28 socios, en el paraje Saclum,7uno de los dieciocho parajes que integran la comunidad, a unos diez kilómetros de la cabecera ceremonial (M. Hernández y Pérez, 2005). Su objetivo era incrementar la productividad en las parcelas cultivadas con café (Ixtacuy, Estrada y Parra, 2006). La presencia de ECOSUR facilitó la confianza con los marteños para realizar este estudio.

Metodología

El presente trabajo es un estudio de caso que inició en la Cooperativa de Productores Agropecuarios de Santa Marta S.C. de R.L. Recuperamos la historia local de liderazgo, observamos cómo este se define y el papel que desempeña en la comunidad, y formulamos las interpretaciones teóricas pertinentes. Con la finalidad de recabar información para elaborar la tipología y la caracterización del liderazgo se entrevistó a los miembros de la cooperativa y a actores claves en la localidad, Santa Marta.

En una primera etapa entrevistamos a los seis miembros de la cooperativa, en entrevistas individuales, y posteriormente se realizaron dos entrevistas colectivas como grupos focales. Los temas que se trataron en las entrevistas a profundidad fueron:

– Los factores que influyeron en la formación, desarrollo y permanencia de la cooperativa.

– El liderazgo. Definición y papel del líder en la organización y la comunidad, y rasgos del líder.

– Las dificultades que afrontaron para mantener activa la cooperativa.

Identificamos las categorías que permitieron que la cooperativa se mantuviera: las asambleas comunales, la concepción de “trabajar juntos” en el mundo tsotsil y el liderazgo. Una vez que identificamos las primeras categorías teóricas realizamos entrevistas con personajes claves de la comunidad para comprender y construir el contenido de los conceptos. Se entrevistó a: el expresidente de la cooperativa, un miembro de la cooperativa que abandonó el proyecto, el primer presidente de Bienes Comunales, la primera autoridad de Santa Marta que fungió como juez de paz en la cabecera municipal de Chenalhó, quien también fue miembro de la cooperativa, el presidente de Bienes Comunales del año 2014 y un académico experto en temas de indigenismos tsotsil. Para precisar las categorías y sus implicaciones se realizaron entrevistas con dos grupos focales, uno de ellos conformado por todos los miembros de la cooperativa y otro por dos líderes de la comunidad. En la mayoría de los casos se contó con la colaboración del traductor tsotsil Pedro Pérez Pérez, quien además de traducir ayudó a precisar las categorías analíticas.

Para recabar los datos utilizamos la metodología de la Teoría Fundamentada (San Martín, 2014) junto con el método comparativo constante (Restrepo, 2013). Para identificar los incidentes nos valimos del programa Atlas.ti®, que también ayudó a identificar las categorías y sus propiedades (San Martín, 2014).

Resultados

Santa Marta se conformó como territorio en función de las familias que se apropiaron de ese espacio y crearon instituciones para decidir sobre él. Aunque se toman decisiones individuales y en grupos familiares, otras se toman colectivamente, las cuales son respaldadas por 949 comuneros8 en la asamblea comunal, denominada tsobajel en tsotsil. Sin embargo, en la toma de decisiones históricamente han intervenido agentes externos que han tratado de incidir en las resoluciones de la comunidad, lo que revela una lucha de poderes derivada de intereses diversos. Ejemplo de ello es el caso de la aparición de una virgen relatado por el padre Monroy en 1711,9 hecho que fue desacreditado por el clérigo, quien dijo de los marteños que:

[…] sus naturales han sido y son muy altivos que habiendo sido pueblo muy populoso tuvieron una inobediencia con su cura, que lo era solo de su pueblo, sobre reprehenderles [sic] la demasía en la comida y bebida… el cual salió del pueblo predicando descalzo y advirtiéndoles que habría de venir el castigo de dios sobre ellos (Ximénez, 1971:258).

Otro tema que comenta Monroy en su relato es cómo los principales defendieron el testimonio dado por la comunidad. Estos principales fungían como representantes del pueblo; el sacerdote negoció con ellos y era consciente de que estaban respaldados por toda la comunidad. Monroy, aun con su investidura clerical, fue incapaz de establecer una verdad en la comunidad, tanto que esa aparición se tomó como verídica y se enumera entre los relatos que respaldan la sublevación de las comunidades tsotsiles en 1712.

Gómez menciona al respecto: “seguimos siendo rebeldes si es que alguien nos busca, pues. No nos dejamos, estamos peleando y defendiendo lo que es de nosotros”.10 Y esa es la constante en la comunidad: hay una resistencia a la intervención, lo cual no significa que el poder externo haya logrado imponerse.

En referencia al siglo pasado, Rus menciona los cambios que se produjeron en el estado de Chiapas con el cardenismo y cómo, a través de las campañas políticas, Erasto Urbina logró penetrar en las comunidades indígenas. La intromisión fue tal que:

[…] los tzotziles y tzeltales se encontraron de pronto, entre 1936 y 1940, con que las estructuras comunitarias mismas estaban regidas por el Estado y el Partido —entidades fuereñas— como parte de algo que se proclamó como una lucha común contra la explotación. Más aún, los escribanos que facilitaron dicha transformación habían comenzado a adquirir poderes que trascendían con mucho los de los dirigentes indígenas tradicionales (Rus, 2004:261).

A mediados de los años cincuenta y finales de los sesenta del siglo pasado, el Estado había reconocido a los escribanos11 como dirigentes únicos de las comunidades, y el papel medular que jugaron los había enriquecido económica y políticamente. Gómez12 mencionó que algunos escribanos consiguieron apropiarse de casi la mitad del territorio de Santa Marta, y lo lograron con el apoyo de los principales, quienes en un primer momento pensaban que los escribanos locales defendían los intereses de la comunidad. Sin embargo, tras observar que no respondían a las necesidades de la población y abusaban de sus poderes, en 1985 y 1986 los comuneros, a través de sus representantes, despojaron a los escribanos de las tierras que se habían apropiado y se las repartieron entre ellos. Posteriormente les quitaron los poderes a los escribanos y se les castigó asignándoles cargos en beneficio de la comunidad.

En la actualidad la asamblea comunitaria ha recuperado su fuerza y es un eje fundamental en la vida de las comunidades indígenas y en la elección de sus líderes.

La asamblea [local] es la que manda; la asamblea, no las autoridades [estatales o federales]. Si una autoridad dice así, “se va a hacer algo”, cuando llegamos a ver a la gente y ellos dicen “¿a ti quién te mandó a hacer esas cosas?, no estamos de acuerdo”. Para la gente campesina no existe la ley, a una autoridad no le dan poder total, lo que quiere la gente es lo que tiene que respetar la autoridad […] Como agente municipal, si necesitas algo tienes que tomar acuerdos, si están de acuerdo o no. Si una autoridad dice es que van a trabajar, no se puede; primero se tiene que acordar con la gente cuándo tienen tiempo, se van a poner de acuerdo, y qué se va a hacer con los que no llegan [a trabajar]. Se tiene que acordar en la asamblea cuánto de multa, cuántos días de trabajo más. Así se hace todo aquí en Santa Marta.13

La asamblea busca a las personas que puedan llevar a cabo las decisiones tomadas en la asamblea. En este sentido, no hay un término equiparable a “líder” en la lengua tsotsil; el término en este idioma cuyo significado más podría acercase es bankilal.

Gómez cuenta que antes existía el cargo de bankilalmol, el anciano mayor; quien lo ostentaba había pasado por todos los cargos de trabajo en la comunidad, había sido gobernador14 y había demostrado ser una persona ejemplar en la comunidad cumpliendo con los atributos deseables en el bankilal; lo que él decidía, se hacía. Ese cargo aún existe en el sistema de cargos religiosos, pero Gómez comenta que ya solo es nominal.15

Bankilal es un término que procede del sistema de parentesco; bankil (hermano o hermana mayor) es una categoría clasificatoria de parentesco para hacer referencia y dirigirse al mayor de los hermanos o hermanas. Por otra parte, en la estructura religiosa bankilal es un término que se usa para distinguir al más prestigioso dentro del grupo de hombres que ocupan los cargos.16

La comunidad tiene una serie de instituciones locales con objetivos específicos, y en asamblea define al representante, el bankilal, que llevará a cabo los objetivos del pueblo al que representa.

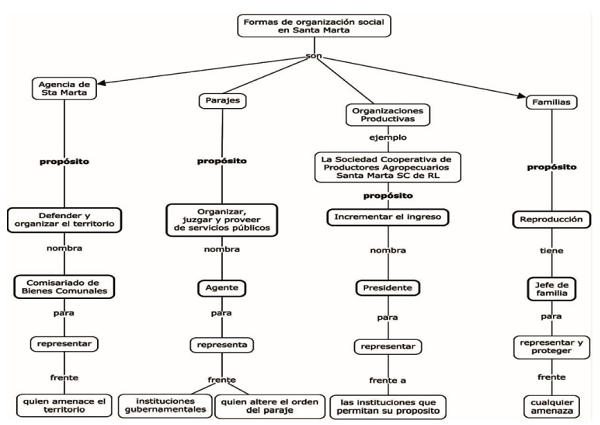
En la Figura 1 se pueden observar diferentes estructuras de organización en la comunidad de Santa Marta, los objetivos que tienen establecidos y a los representantes que nombran. La estructura organizativa muestra que los representantes elegidos deben cumplir con los objetivos para los cuales fueron designados porque son gestores de la voluntad del sistema que representan (ver Figura 1). Podemos observar este esquema en la comunidad a nivel de agencia entre la totalidad de los comuneros, y en sistemas más pequeños como las unidades familiares o la Cooperativa de Santa Marta. Para ocupar los cargos trascendentales de la comunidad —como comisariado de Bienes Comunales, agente o presidente de la cooperativa—, la persona tuvo que haber demostrado en asignaciones anteriores cualidades para cumplir con las actividades asignadas; tuvo que haber desplegado su capacidad de liderazgo y lograr los objetivos previstos frente a agentes externos a la comunidad, porque principalmente el buen liderazgo se determina por la capacidad de representar los intereses colectivos de manera eficaz frente a las amenazas externas.17

Figura 1. Sistemas de organización y sus objetivos en Santa Marta, Chenalhó, Chiapas

Figura 1

2007-8900-liminar-18-01-726-f2.png

[i] Fuente: elaboración propia con base en el trabajo de campo.

Las comunidades indígenas en Chiapas tienen un sistema de funciones —cargos— en el que se asignan trabajos a cada integrante a lo largo de su vida. En Santa Marta, por ejemplo, se pone a prueba a las personas, se les asignan actividades y así se localiza a quienes sobresalen; de esta manera, se observa cómo los miembros realizan los trabajos determinados y se busca quién es el sujeto adecuado para depositar en él la representación de la comunidad. ¿Qué rasgos son los que se buscan en el líder?

En el Cuadro 1 se muestran las características que la comunidad considera que debe poseer un bankilal, un líder de la comunidad (ver Cuadro 1). Pueden dividirse estas cualidades en dos grandes grupos; en primer lugar se encuentran los rasgos motivacionales, como sacrificio, interés en el trabajo y responsabilidad; y en segundo lugar las capacidades para lograr objetivos, como la experiencia y la capacidad para comunicarse. Para la comunidad de Santa Marta son de suma importancia las motivaciones del líder, que conozca el para qué de sus acciones y que tenga claridad en su pensamiento. Como en otras comunidades tsotsiles, Santa Marta pretende percibir los motivos que se encuentran en el corazón de los miembros que participan en el proceso para obtener cargos de mayor prestigio, además de que se lleva a cabo una constante evaluación con el fin de encontrar al sujeto que tenga el deseo de defender los intereses del sistema al que representa. El líder, en este sentido, debe tener como motor no su bienestar, sino su motivación para realizar el trabajo encomendado.

Cuadro 1. Atributos del líder en la comunidad de Santa Marta, Chenalhó

Cuadro 1

2007-8900-liminar-18-01-726-f3.png

[i] Fuente: elaboración propia con base en el trabajo de campo.

Nota: traducción de conceptos y sus implicaciones realizada en colaboración con Pedro Pérez.

Es necesario encontrar a los representantes correctos porque, de lo contrario, pueden convertirse en usureros o en intermediarios políticos entre el Estado y la comunidad, de manera que, lejos de servir a los intereses del colectivo, se sirvan a sí mismos. De ahí deriva la importancia del rasgo “sacrificio”: sk’an xlok’ ta yo’onton skomtsanel to li k’usi tsots sk’oplal cha’ay stuke (debe salir de su corazón dejar sus propios intereses). El bankilal debe realizar su trabajo y terminar su gestión sin otra pretensión que haber cuidado a sus hermanos menores.

El término bankilal permite entender, en este sentido, cómo se forma el carácter de los líderes en la comunidad. El traductor Pedro Pérez explica: “¿Has visto cómo el hermano mayor carga a sus hermanos menores?,18 eso quieren expresar: él será el encargado de los más pequeños”. Al igual que un hermano mayor en el sistema de parentesco, el líder debe amar a su gente y sacrificarse por ella. El bankilal sobresale en la comunidad y sus habilidades serán fundamentales para alcanzar el bienestar colectivo. Su éxito estará en función de los logros que alcance para la comunidad, y su satisfacción la obtendrá por haberse sacrificado por sus hermanos menores.

Es importante recalcar que el bankilal está subordinado a la asamblea, como expresó Gómez,19 quien en 2012 fungía como Comisariado de Bienes Comunales de Santa Marta, cuando comentó lo sucedido en un enfrentamiento con la comunidad de Chalchihuitán en ese año:

Ellos [la comunidad] se juntaron, en la escuela de Atzamilho, solitos por radio. Yo con la gente, como mil personas, todas las comunidades [los parajes]. Cuando llegan, los chalanes [ayudantes] de los funcionarios, se formó una comisión [para ir a las hectáreas que se habían reportado afectadas por los de Chalchihuitán], pero la gente no entiende, todos van. [Los de Chalchihuitán] quemaron hectáreas de cafetales. Al rato ya traen a dos de Emiliano Zapata [paraje de Chalchihuitán], “¡llévenlos a la comunidad!”, ya para colgarlos, ya los iban a matar. Llega la policía sectorial, “por favor, apoyen a dar orden”. ¡Qué iban a ayudar! y ya se iban y alguien cruza un carro y los bajaron a pelo. Golpearon a la policía, llegó el síndico [de Chenalhó] como a las 8 o 9 [de la noche] y la gente pregunta por el presidente [municipal] y el delegado de gobierno [quienes no se presentaron para resolver el problema]. Los vamos a ir a traer. Se forma otra comisión de las autoridades y fueron como dieciocho camionetas, fueron a sacar de pelos al presidente.

Cuando se le preguntó a Gómez: “Y usted, ¿también estaba allí?”. Respondió: “¡Cómo no!, tú eres el dirigente, tienes que estar allí para que no te hagan nada. Tienes que ir. Aunque no hagas nada, tienes que ir”.

El momento antes narrado ofrece múltiples lecturas; revela los grandes conflictos que se enfrentan en la comunidad, la movilización de las personas y las acciones que se toman ante situaciones adversas. Sin embargo, en este documento nos interesa resaltar el papel del bankilal. Él es un gestor de la voz del grupo que tiene que apoyar las decisiones del colectivo le guste o no, de lo contrario, la comunidad puede castigarlo. Además, debe tener pericia para conducir a las personas de tal manera que ellas mismas no se hagan daño; como diría Gómez, “no es fácil”.

Discusión

En este estudio de caso descubrimos que en el mundo indígena tsotsil existe un estilo de liderazgo particular: el liderazgo mandar obedeciendo. Las características principales de los líderes de este tipo son las motivacionales, en particular el sacrificio, el abandonar el interés propio por el de la comunidad, cualidad que permite al líder obedecer. En este sentido, puede entenderse cómo se forma este carácter gracias al concepto de bankilal, hermano mayor, y la manera en como la comunidad da seguimiento a la trayectoria de las personas que podrían ocupar el liderazgo colectivo en el sistema de cargos indígena.

En este artículo confirmamos que este tipo de liderazgo es diferente a los descritos previamente en la literatura, y que concuerda con el reportado por el movimiento zapatista. Los líderes obedecen los pactos tomados en la comunidad de manera que solo mandan si se apegan a los acuerdos colectivos; es decir, el líder debe obedecer (Paoli, 2003; Dussel, 2006). Esto contrasta, por ejemplo, con el liderazgo paternalista reportado en México y otros países, que se caracteriza por el autoritarismo del líder (Howell et al., 2007; Cheng et al., 2004), y en general con el concepto de liderazgo según el cual un líder se define por su capacidad de influir en un grupo para que se logren las metas propuestas (Neira, 2018). En nuestro caso concreto, no es que los líderes en Santa Marta no influyan en el grupo —su trabajo es precisamente dirigir—, sino que la diferencia radica en que solo pueden hacerlo si obedecen lo encomendado por la comunidad; es decir, no se definen únicamente por la acción de mandar, sino que ello va unido al hecho de obedecer.

En el contexto latinoamericano se reconoce que en el liderazgo comunitario el líder representa y defiende a la comunidad y sus proyectos. Montero (2006) identifica en este liderazgo dos tipos de líderes: el transformador y el altruista, que no tienen las mismas características que el líder que manda obedeciendo aunque todos ellos representan a la comunidad y su proyecto. ¿Qué hace diferente al líder que manda obedeciendo del líder transformador y del altruista? El líder tsotsil, bankilal, no es un líder transformador con capacidad para movilizar a las personas de su área de influencia (Montero, 2006; E. Hernández,1995), porque aunque comunica su pensar y puede influir, ello no es el rasgo principal que define su actuar. Tampoco es un líder altruista que considera su actividad como un modo de vida que rebasa lo esperado o lo que se exige de él (Montero, 2006), porque es la comunidad la que le elige y define el tiempo y las características de su servicio. La particularidad del liderazgo mandar obedeciendo es lo que las comunidades tsotsiles entienden por sacrificio, es decir, que el líder debe eliminar de su corazón sus propios intereses, y sus aptitudes servirán para representar los intereses de la asamblea, al interior y al exterior de la comunidad.

Por tanto, puede afirmarse que en la categoría de liderazgo comunitario existe un estilo de liderazgo mandar obedeciendo, además del transformador y del altruista ya reportados por Montero (2006). Si bien este último estilo de liderazgo no se ha descrito en otros documentos, sí encontramos relatos de líderes que mandan obedeciendo. Por ejemplo, al describir la ruptura que se produjo entre las personas indígenas y las no indígenas en el gobierno de San Andrés Larráinzar, Chiapas, Ruíz menciona cómo la asamblea comunal, integrada por personas indígenas tsotsiles, veía al nuevo presidente municipal elegido por ellos:

Nicolás Hernández no era el mandón o el ajvalil [autoridad que actúa de manera unilateral] sino el vocero de todos los jchi’iltatik [autodenominación de los tsotsiles, nosotros]. Las leyes de Larráinzar señalan que una autoridad municipal debe mandar obedeciendo, principio reivindicado por el movimiento de 1994. Significa que la voz del pueblo es la preponderante (Ruiz, 2006:158).

Rasgos del liderazgo mangar obedeciendo y su formación

Como se describe en la literatura, hay una fuerte relación entre el estilo de liderazgo y las características de la personalidad (Neira, 2018; Tuncdogan, Ali y Stam, 2017). El rasgo del líder que principalmente le interesa a la comunidad es el sacrificio, es decir, que abandone su interés particular por el de la comunidad. Esta se encuentra al tanto de quién posee, en primer lugar, los motivos correctos y las capacidades para lograr los objetivos del sistema al que representa. En caso de que el líder carezca de alguna capacidad técnica, la comunidad le puede proveer de un ayudante, de alguien que pueda asistirlo para hablar y traducir o que pueda suplir alguna carencia que presente.

A diferencia del líder comunitario, quien tiene como cualidad principal un carácter democrático y que busca motivar a la gente a la participación (E. Hernández 1995; Montero 2006), el bankilal debe obedecer al colectivo. Él no propicia la participación, sino que la comunidad tiene el poder de tomar decisiones para dar sentido a sus acciones y busca quien tenga la intención y los motivos correctos para llevar a cabo estas iniciativas.

Existen diversos factores que determinan la personalidad de un líder, que pueden ser de carácter genético, hasta determinados por cuestiones socioambientales (Tuncdogan, Ali y Stam 2017). En este estudio logramos identificar dos elementos en la formación de los líderes locales: la crianza y la asignación de cargos en la comunidad.

Concordamos con Schmitt et al. (2007) en que ciertos rasgo de la personalidad están asociados con la familia y la etnia. En este sentido, la formación del estilo de liderazgo mandar obedeciendo se inculca en el amor a los hermanos, en la responsabilidad de cuidar al hermano menor, no como una restricción sino como una comprensión del “nosotros”, de “relaciones horizontales entre iguales, pero no mecánicamente niveladas” (Lenkersdorf, 2005:82). Por tanto, este liderazgo se caracteriza por obedecer los acuerdos consensados, por comprender qué es lo mejor para “nosotros”, siendo el líder un miembro más de la comunidad. Y esta capacidad se forja desde la niñez, de manera que el amor a los hermanos será el motor que impulse a los líderes a dejar su interés personal por el bienestar del colectivo, de los hermanos.

Además de ello, dimos cuenta de que la comunidad da seguimiento al trabajo de quienes participan en la asamblea comunal a través de una serie de cargos o trabajos que permiten vigilar a sus miembros y conocer los recursos humanos con que cuenta el grupo para hacer frente a los retos que encaran.

Lo observado permite aportar una mayor comprensión sobre el concepto de liderazgo comunitario en los pueblos indígenas. Si bien se han realizado descripciones de liderazgos en América Latina haciendo una clara distinción con los modelos teóricos occidentales (E. Hernández, 1995; Navarro, 2008), las explicaciones son circunstanciales al individuo o al contexto. En esta investigación logramos explicitar cuestiones culturales en la formación de las motivaciones de los líderes, así como dar cuenta del seguimiento de sus miembros que hace el colectivo para detectar sus recursos humanos. Queda claro que en este tipo de liderazgo no se pretende que la comunidad sea el centro de la toma de decisiones, y no se conceptualiza al líder como motivador del colectivo para la acción; en el estilo de liderazgo mandar obedeciendo, la comunidad es el centro y está empoderada para la toma de decisiones.

El liderazgo mandar obedeciendo existe en Santa Marta en diferentes esferas de la vida social; sin embargo, no es el único estilo de liderazgo; la importancia de exponer esta modalidad radica en que el poder que poseen las comunidades indígenas para la autodeterminación es un contrapeso a los intereses de integración y asimilación nacional. Por ejemplo, como contraste, es de destacar que existe un tipo de liderazgo que juega a favor del Estado: el cacicazgo, que también se reportó en la comunidad de Santa Martha. El cacique cumple la función de intermediario entre las comunidades indígenas y el Estado. Cuando existe un poder independiente de una comunidad local porque prescinde de los recursos que controla el Estado, la tarea clave del cacique es incidir para que se consideren indispensables estos recursos y para satisfacer las demandas de dichos recursos en la comunidad, de tal manera que se enriquece y tiene bajo su control la voluntad de la comunidad para ponerla al servicio de la “nación” (De la Peña, 1993). La investigación científica también ha tomado partido, pues ha jugado el papel de volver necesarios recursos que la comunidad no necesitaba, como conocimientos, tecnologías o capacitación a líderes comunitarios, entre otros. Por tanto, desde la ciencia es necesario reconocer y apoyar la generación de conocimiento a partir de las comunidades indígenas, que tienen mucho que enseñar.

Es de suma importancia investigar sobre las experiencias locales y sistematizar el conocimiento, de tal manera que sea posible, en primer lugar, formular teorías del mundo social y fortalecer los procesos que han permitido a los grupos subsistir a pesar de los muchos desafíos.

La importancia de este hallazgo consiste en que pone en el centro de la discusión a las comunidades indígenas, sus instituciones, sus asambleas y su capacidad de agencia; su facultad para definir el rumbo que desean seguir. Explicitar y concretar los elementos potenciales de las comunidades indígenas son fundamentos que validan sus reclamos por el control del territorio y por el pleno ejercicio de autodeterminación. Esto además permite aportar elementos para validar los derechos de las comunidades indígenas.

El alcance de este documento es descriptivo y el trabajo de campo se realizó en una comunidad indígena tsotsil. En el estudio encontramos similitudes en los rasgos del líder en diferentes niveles: en la unidad familiar, en la organización productiva, en los parajes y en la agencia comunitaria; sin embargo, hace falta investigar y comparar este caso con el de otras comunidades tsotsiles para poder generalizar los resultados al mundo indígena tsotsil. Además, es necesario investigar sobre el papel de la mujer en este estilo de liderazgo,20 las características de quienes eligen a los líderes en las asambleas y las consecuencias de que un líder no actúe en conformidad con lo asignado por la comunidad.

Los resultados de este estudio hacen suponer que, al igual que un fractal, la concepción de liderazgo en el seno del mundo tsotsil se va reproduciendo en diferentes espacios del entorno social. Asimismo, se hace necesario investigar más y conocer cómo se desarrolla el liderazgo en otros entornos como las organizaciones religiosas y el mismo movimiento zapatista. Adicionalmente, se necesita comparar este estilo de liderazgo con el que se presenta en otras comunidades mayense, con otras identidades indígenas, porque quizá podríamos estar frente a un estilo de liderazgo característico del contexto mesoamericano. También es necesario entender cómo el pensamiento occidental sobre liderazgo influye en las comunidades debido a la inserción cada vez más frecuente de agentes externos a las comunidades indígenas, como los partidos políticos, las Iglesias o las organizaciones no gubernamentales con diversos intereses —ambiental, cultural, educativo y demás—.

Conclusiones

En este documento concluimos que existe un estilo de liderazgo diferente en las comunidades indígenas tsotsiles, el liderazgo mandar obedeciendo. En el estilo mandar obedeciendo es la comunidad la que ejerce poder sobre el líder que ha elegido, lo cual no quiere decir que este no influya, pero no es su característica principal. Podría afirmarse que la comunidad lo faculta para una determinada acción, de manera que las características de su personalidad deben ser apropiadas para hacer valer la labor encomendada; será esta cualidad la que le otorgue capacidad para influir en los demás, labor que muchas veces se lleva a cabo hacia afuera, frente a agentes externos. El líder tiene tanto rasgos motivacionales, como capacidades para cumplir con los objetivos del sistema al que representa. La cualidad principal que busca la comunidad es el sacrificio —abandonar el interés personal por el de los demás—, característica que es el motor del líder para cuidar a la comunidad, ya sea de agentes externos o en los conflictos al interior. Además, hemos descrito la formación del líder en el seno de la familia y en el contexto cultural del mundo tsotsil de ser el bankilal, el hermano mayor, quien tiene el mandato de cuidar a los hermanos menores y de dejar a un lado sus intereses por el bienestar de la comunidad. Otro elemento importante es que la comunidad a través del sistema de elección de cargos logra identificar los recursos con que cuenta al dar seguimiento a los miembros de la comunidad, y dentro del colectivo se elegirá al bankilal. De esta manera, podemos afirmar que en el contexto indígena en México existe un liderazgo local diferente al reportado hasta la actualidad en la literatura, el cual es necesario seguir investigando, el liderazgo mandar obedeciendo. Este tipo de liderazgo hace referencia al basto poder que poseen las comunidades indígenas para la autodeterminación y deja ver la tarea pendiente que existe por sistematizar el conocimiento de las comunidades indígenas ampliamente excluidas.